Publications

Group Publications #indicates corresponding author
2026

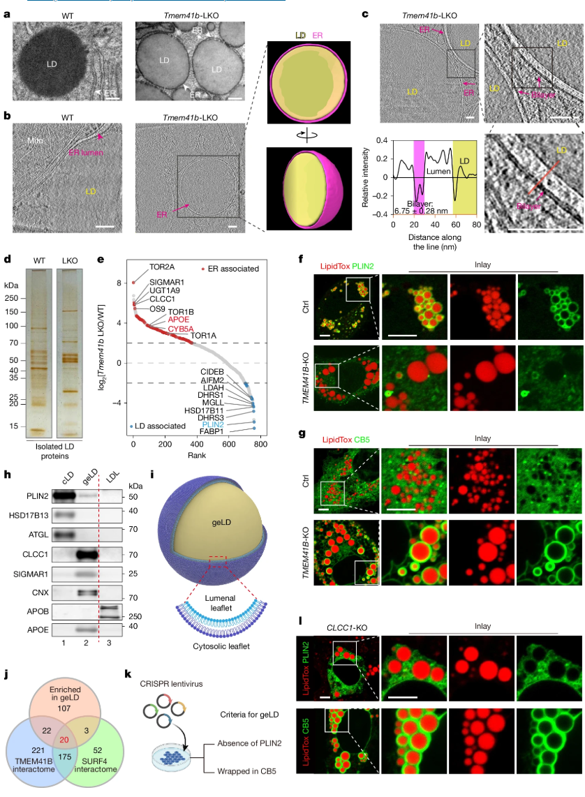
Wu, L., Wang, J., Wang, Y., Yang, J., Yao, Y., Wang, Y., Huang, D., Hu, Y., Xu, X., Wang, R., Du, W., Shi, Y., Li, Q., Liu, L., Zhu, Y., Li, S., Chen, F. J., Zhang, X., Wang, X., Guo, Q.#, Xu, L.#. Li, P.#. Chen, X.#, (2026). CLCC1 governs ER bilayer equilibration to maintain lipid homeostasis. Nature Published online

DOI: 10.1038/s41586-026-10161-y

Jiang, W.*, Chen, C.*, Wang, X.*, Huang, W., Krokowski, D., Chen, Z., Xie, J., Su, Z., Hatzoglou, M., Taylor, D.#, Guo, Q.#, (2026).  rRNA Expansion Segments Mediate Ribosome Dimerization as a Conserved Stress Response. BioRxiv.

DOI: 10.64898/2026.02.21.707218

Lu, M., Qian, Y., Ma, L., Hong, J., Li, X., Yu, L., Guo, Q.#, & Gao, N.#, (2026). Molecular mechanisms of flotillin complexes in organizing membrane microdomains. Nature communications Published online

DOI: 10.1038/s41467-026-69197-3

Yu, X., Wang, P., Zhou, N., Zhang, L., Gong, X., Yao, L., Guo, Q.#, Jiang, Z.#, (2026). Prion-like MAVS fibrils stitch mitochondria to promote a rapid antiviral response. Cellular & Molecular Immunology 16, 9150.

DOI: 10.1038/s41423-025-01382-8

2025

Yang, S., Ma S., Yuan C., Li Z., Ji F., Yao L., Cui H., Guo Q.#, Yuan J.#, (2025). A basal body microtubule singlet-to-doublet transition in Plasmodium male gametogenesis. Nature Communications 1672, 7681.

DOI: 10.1038/s41467-025-64158-8

Wu, Y., Wang X., Meng L., Liao Z., Ji W., Zhang P., Lin J.#, Guo Q.#,(2025). Translation landscape of stress granules. Science Advances 11, eady6859

DOI: 10.1126/sciadv.ady6859

Chen, Z., Guo, Q.#, (2025). Innovations in cryo-electron tomography for tissues: Challenges and future prospects. Current Opinion in Structural Biology 93:103112

DOI: 10.1016/j.sbi.2025.103112

Ma, S., Li, L., Li, Z., Luo, S., Liu, Q., Du, W., Qiu, B., Gui, M.#, Zhu, X.#, & Guo, Q.# (2025). In situ cryo-electron tomography reveals the progressive biogenesis of basal bodies and cilia in mouse ependymal cells. Nature communications 16, 5932.

DOI: 10.1038/s41467-025-61015-6

Du, W., Yang, J., Guo, Q.#, (2025).Optimized tissue sample preparation for cryo-electron tomography using serial lift-out. Biophysics Reports 1-9

DOI: 10.52601/bpr.2025.250035

Luo, D., Zheng, L., Lu, M., Chen, Z., Wang, P., Guo, Q.#, Gao, N.#, (2025). Structural basis for prohibitin-mediated regulation of mitochondrialm-AAA protease. bioRxiv.

DOI: 10.1101/2025.04.15.648916

2024

Singh, D.*, Soni, N.*, Hutchings, J.*, Echeverria, I., Shaikh, F., Duquette, M., Suslov, S., Li, Z., van Eeuwen, T., Molloy, K., Shi, Y., Wang, J., Guo, Q., Chait, B.T., Fernandez-Martinez, J., Rout, M.P.#, Sali, A.#, Villa, E.#, (2024). The molecular architecture of the nuclear basket. Cell 187, 5225-5227.

DOI: 10.1016/j.cell.2024.07.020

Wang, C.*, Jiang, W.*, Leitz, J.*, Yang, K., Esquivies, L., Wang, X., Shen, X., Held, R., Adams, D.J., Basta, T., Hampton, L., Jian, R., Jiang, L., Stowell, M.H.B., Baumeister, W., Guo, Q.#, Brunger, A.T.#, (2024). Structure and topography of the synaptic V-ATPase–synaptophysin complex. Nature 631, 899-904.

DOI: 10.1038/s41586-024-07610-x

2023

Liu, J.*, Li, Z.*, Li, M.*, Du, W., Baumeister, W., Yang, J.#, Guo, Q.#, (2023). Vimentin regulates nuclear segmentation in neutrophils. PNAS 120, e2307389120.

DOI: 10.1073/pnas.2307389120

Guo, Q.#, Baumeister, W., Gao, N.#, (2023). Atomic structures of ribosomes at work captured by in situ cryo-electron tomography. Science Bulletin 68, 2671-2673.

DOI: 10.1016/j.scib.2023.09.035

Wu, Y.*, Qin, C.*, Du, W.*, Guo, Z., Chen, L., Guo, Q.#, (2023). A practical multicellular sample preparation pipeline broadens the application of in situ cryo-electron tomography. Journal of Structural Biology 215, 107971. Cover Story.

DOI: 10.1016/j.jsb.2023.107971

Li, Z., Du, W., Yang, J., Lai, D., Lun, Z., Guo, Q.#, (2023). Cryo-Electron Tomography of Toxoplasma gondii Indicates That the Conoid Fiber May Be Derived from Microtubules. Advanced Science 10, 2206595. Cover Story.

DOI: 10.1002/advs.202206595

 Li, W.*, Lu, J.*, Xiao, K.*, Zhou, M.*, Li, Y., Zhang, X., Li, Z., Gu, L., Xu, X., Guo, Q.#, Xu, T.#, Ji, W.#, (2023). Integrated multimodality microscope for accurate and efficient target-guided cryo-lamellae preparation. Nature Methods 20, 268-275. 

DOI: 10.1038/s41592-022-01749-z

2022

Jiang, W., Wagner, J., Du, W., Plitzko, J., Baumeister, W., Beck, F.#, Guo, Q.#, (2022). A transformation clustering algorithm and its application in polyribosomes structural profiling. Nucleic Acids Research 50, 9001-9011. Cover Story.

DOI: 10.1093/nar/gkac547

Riemenschneider, H., Guo, Q., Bader, J., Frottin, F., Farny, D., Kleinberger, G., Haass, C., Mann, M., Hartl, F.U., Baumeister, W., Hipp, M., Meissner, F.,   Fernández-Busnadiego, R.#, Edbauer, D.#, (2022) Gel-like inclusions of C-terminal fragments of TDP-43 sequester stalled proteasomes in neurons. EMBO Rep 23, e53890.

DOI: 10.15252/embr.202153890

Peters, J.J., Leitz, J., Guo, Q., Beck, F., Baumeister, W. and Brunger, A.T.#, (2022) A feature-guided, focused 3D signal permutation method for subtomogram averaging. Journal of Structural Biology 214, 107851.

DOI: 10.1016/j.jsb.2022.107851

2021

Huang, B.*, Guo, Q.*, Niedermeier, M.L., Cheng, J., Engler, T., Maurer, M., Pautsch, A., Baumeister, W., Stengel, F., Kochanek, S., et al. (2021). Pathological polyQ expansion does not alter the conformation of the Huntingtin-HAP40 complex. Structure 29, 804-809.e805. 

DOI: 10.1016/j.str.2021.04.003

Trinkaus, V.A., Riera-Tur, I., Martínez-Sánchez, A., Bäuerlein, F.J.B., Guo, Q., Arzberger, T., Baumeister, W., Dudanova, I., Hipp, M.S., Hartl, F.U., et al. (2021). In situ architecture of neuronal α-Synuclein inclusions. Nature Communication. 12, 2110.

DOI: 10.1038/s41467-021-22108-0

2020

Seefelder, M., Alva, V., Huang, B., Engler, T., Baumeister, W., Guo, Q., Fernandez-Busnadiego, R., Lupas, A.N., and Kochanek, S. (2020). The evolution of the huntingtin-associated protein 40 (HAP40) in conjunction with huntingtin. BMC Evolutionary Biology 20, 162

DOI: 10.1186/s12862-020-01705-5

Yasuda, S., Tsuchiya, H., Kaiho, A., Guo, Q., Ikeuchi, K., Endo, A., Arai, N., Ohtake, F., Murata, S., Inada, T., et al. (2020). Stress- and ubiquitylation-dependent phase separation of the proteasome. Nature 578, 296–300.

DOI: 10.1038/s41586-020-1982-9

2018

Guo, Q.*, Bin, H.*, Cheng, J., Seefelder, M., Engler, T., Pfeifer, G., Oeckl, P., Otto, M., Moser, F., Maurer, M., Pautsch, A., Baumeister, W.#, Fernandez-Busnadiego, R.#, Kochanek, S.# (2018). The cryo-electron microscopy structure of huntingtin. Nature 555, 117–120. 

DOI: 10.1038/nature25502

Guo, Q., Lehmer, C., Martinez-Sanchez, A., Rudack, T., Beck, F., Hartmann, H., Hipp, M.S., Hartl, F.U., Edbauer, D.#, Baumeister, W.#, Fernandez-Busnadiego, R#. (2018) In Situ Structure of Neuronal C9orf72 Poly-GA Aggregates Reveals Proteasome Recruitment. Cell 172, 696-705.e612. 

DOI: 10.1016/j.cell.2017.12.030

Zhao, Y., Zeng, X., Guo, Q., and Xu, M. (2018). An integration of fast alignment and maximum-likelihood methods for electron subtomogram averaging and classification. Bioinformatics 34, i227-i236.

DOI: 10.1093/bioinformatics/bty267

2017

Li, Z., Guo, Q., Zheng, L., Ji, Y., Xie, Y.T., Lai, D.H., Lun, Z.R., Suo, X., and Gao, N. (2017). Cryo-EM structures of the 80S ribosomes from human parasites Trichomonas vaginalis and Toxoplasma gondii. Cell Research 27, 1275-1288.

DOI: 10.1038/cr.2017.104

2015

Mi, N., Chen, Y., Wang, S., Chen, M., Zhao, M., Yang, G., Ma, M., Su, Q., Luo, S., Shi, J., Xu, J., Guo, Q., et al. (2015). CapZ regulates autophagosomal membrane shaping by promoting actin assembly inside the isolation membrane. Nature Cell Biology 17, 1112-1123.

DOI: 10.1038/ncb3215

2014

Yang, Z.*, Guo, Q.*, Goto, S., Chen, Y., Li, N., Muto, A., Himeno, H., Deng, H., Lei, J.#, and Gao, N.# (2014). Structural insights into the assembly of the 30S ribosomal subunit in vivo: functional role of S5 and location of the 17S rRNA precursor sequence. Protein Cell 5, 394-407.

DOI: 10.1007/s13238-014-0044-1

Feng, B., Mandava, CS., Guo, Q., Wang, J., Cao, W., et al. (2014) Structural and Functional Insights into the Mode of Action of a Universally Conserved Obg GTPase. PLoS Biology 12(5): e1001866.

DOI: 10.1371/journal.pbio.1001866

2013

Li, N., Chen, Y., Guo, Q., Zhang, Y., Yuan, Y., Ma, C., Deng, H., Lei, J.#, and Gao, N.# (2013). Cryo-EM structures of the late-stage assembly intermediates of the bacterial 50S ribosomal subunit. Nucleic Acids Research 41, 7073-7083.

DOI: 10.1093/nar/gkt423

Guo, Q.*, Goto, S.*, Chen, Y.*, Feng, B., Xu, Y., Muto, A., Himeno, H., Deng, H., Lei, J., and Gao, N. (2013). Dissecting the in vivo assembly of the 30S ribosomal subunit reveals the role of RimM and general features of the assembly process. Nucleic Acids Research 41, 2609-2620.

DOI: 10.1093/nar/gks1256

2012

Huang, W.*, Choi, W.*, Hu, W., Mi, N., Guo, Q., Ma, M., Liu, M., Tian, Y., Lu, P., Wang, F.L., et al. (2012). Crystal structure and biochemical analyses reveal Beclin 1 as a novel membrane binding protein. Cell Research 22, 473-489.

DOI: 10.1038/cr.2012.24

2011

Guo, Q.*, Yuan, Y.*, Xu, Y., Feng, B., Liu, L., Chen, K., Sun, M., Yang, Z., Lei, J.#, and Gao, N.# (2011). Structural basis for the function of a small GTPase RsgA on the 30S ribosomal subunit maturation revealed by cryoelectron microscopy. PNAS 108, 13100-13105. 

DOI: 10.1073/pnas.1104645108